2026.3.17 经验分享会
2026年3月17日下午,上海实邦电子科技有限公司开展了一次经验交流会,由范工和赵工一起分享了他们在工作中积累的一些经验。
首先是范工分享了----杰理蓝牙芯片AC632N使用

珠海市杰理科技股份有限公司
系统级芯片 (SoC) 的集成电路设计企业,官网为 www.zh-jieli.com。公司核心产品涵盖蓝牙音视频、智能穿戴及智能物联终端
蓝 牙音频芯片:
高端系列:JL709N(旗舰,支持自适应混馈 ANC TWS)、JL708N(高端头戴/OWS 耳机)
主流系列:JL710N(主流 OWS/ENC TWS)、AC696N(出货量大,性价比高)
入门系列:AC704N/AC705N(适用于入门级 TWS/真立体声耳机)
智 能穿戴芯片:
JL7012:双模蓝牙 5.3,支持 480*480@60Hz 分辨率,内置 640+32KB SRAM,低功耗待机约 100uA。
AC707N 系列:适用于手表/电子烟,内置 Flash,支持 2.5D 硬件 GPU,主频 288MHz。
AI AIoT 与通用芯片:
AC635N/AC636N:适用于智能家居/智慧城市,支持蓝牙 6.0 及高速率传输
AC63N系列是杰理科技推出的高集成度蓝牙双模SoC芯片,主打低功耗、高性价比,广泛应用于蓝牙透传、蓝牙HID(键盘、鼠标、自拍器)、蓝牙Dongle、防丢器、Beacon等场景,是消费电子、智能硬件领域的常用选型。
技 技术优势与应用领域
技术特点:
高集成度:芯片内置 PMU、Flash、RAM 及音频编解码模块,精简外围电路 。
低功耗:部分芯片待机功耗达μA/nA 级别,支持快速启动(10ms 以内) 。
多媒体处理:支持 AVI 视频播放、2.5D GPU 加速,可实现 480*480 分辨率流畅刷屏 。
应用场景:产品广泛应用于蓝牙耳机/音箱、智能手表、语音玩具、车载音响、行车记录仪及血压计等物联网终端 。
AC63系列 SoC 芯片支持以下特性
· 蓝牙双模(支持蓝牙EDR、蓝牙BLE5.2)
· 超低功耗处理器
· 数传透传智能设备
· 支持低功耗RTC,闹钟和时基唤醒
· 支持浮点与数学函数加速运算
· 支持超低功耗蓝牙广播、连接待机、组网传输等
· 具有低延时远距离数据传输能力,满足音乐播放控制、智能控制、传感器收集数据传输及处理要求
· 支持LDO或DCDC供电模式
· 提供USB、按键ADC、IIC、SPI、Q-decoder、MCPWM、LED CONTROL 等丰富的外设接口。
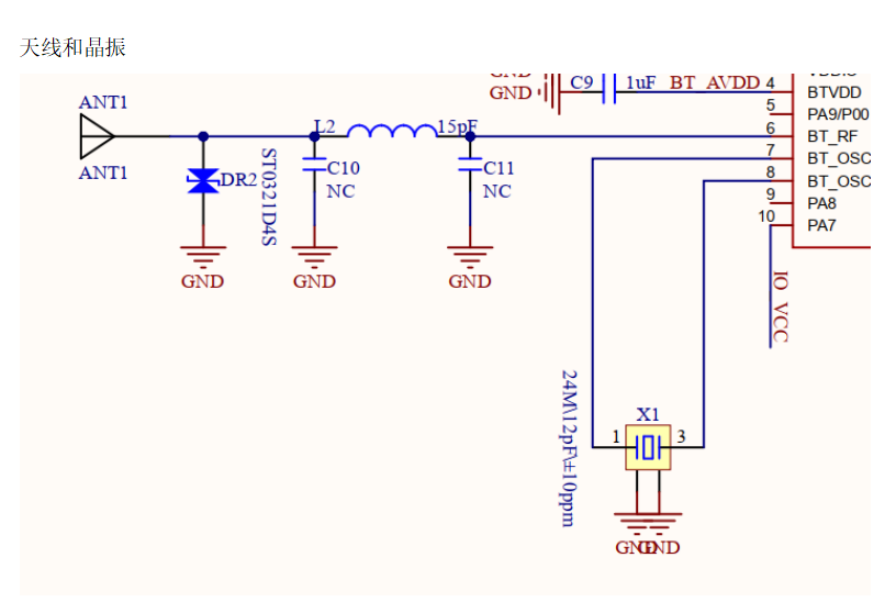
一、先说说为什么选择杰理这款芯片AC632N。
1、产品需要集成蓝牙功能并且尺寸要求非常小,显然常规蓝牙模块已经不适用了
2、产品需要集成充电管理功能,常规方案需要一个锂电池充电管理芯片,尺寸就没有空间了。
产品需要有adc检测pwm,低功耗,按键唤醒等功能。所以还要具有单片机功能。总结:目前这个需求看下来其实ESP32也挺适合,但是需要再放置一个充电管理芯片其实空间也很大,但是这不是主要原因,主要是ESP32成本太高了最便宜的也要6-8元左右不现实 客户对成本要求很高。
二、介绍下硬件

晶振选择要特别注意,蓝牙的2.4g频率是通过24m的晶振倍频上去的,不同晶振可能会有频偏,一般信号不好可能就是晶振有偏差,按照厂家意思可能要做频偏校准。不过采购的时候一般都是芯片和晶振都通过代理一起拿基本上就没有这个问题
三、介绍下软件环境
1、安装下载并安装 Windows版Code::Blocks codeblocks-latest
2、按照VS CODE 用于查看编辑代码 自行下载
3、按照杰理工具链 2.5.2
四、介绍下SDK使用
1、SDK支持很多功能 我这边只选择SPP和BLE 首先要配置模式
2、 板极配置 主要是配置模式 按键 L功能使能
3、他支持很多 AT 涂鸦 只需要配置不同模式就可以 这里我只使用了trans_data
赵工分享了----三易屏幕bin文件在线升级

咖啡机项目对屏幕提出了 UI 图片可通过上位机修改的需求,项目初期先后对接了大彩、三易、迪文三家屏幕厂家,经评估最终选定三易旋转屏,该款屏幕支持通过 bin 文件直接完成升级操作。
官方为该屏幕配套提供了基于 stm32 的升级例程,此例程采用 FATFS 文件系统挂载 SD 卡,通过读取 SD 卡内的文件实现屏幕升级。但该实现方式操作较为复杂,还需搭配开发板完成文件系统向 SD 卡的移植工作。

由于我们是接收上位机的文件转发到屏幕升级,只需要验证屏幕是否可升级就行,于是决定在电脑上编写应用台控制程序,电脑直接做为上位机给屏幕升级。这里为了偷懒直接让豆包把单片机C程序改成了普通C程序在电脑上面运行,并在程序中增加打印调试语句,便于开发过程中的问题排查。

例程使用的是简易升级步骤,不检测资源包MD5值,我在例程的基础上面加入了检测资源包MD5值,在资源包一样时可以加快更新速率。
- 上一篇:没有啦
- 下一篇:2026.2.27 经验分享会 2026/2/27
